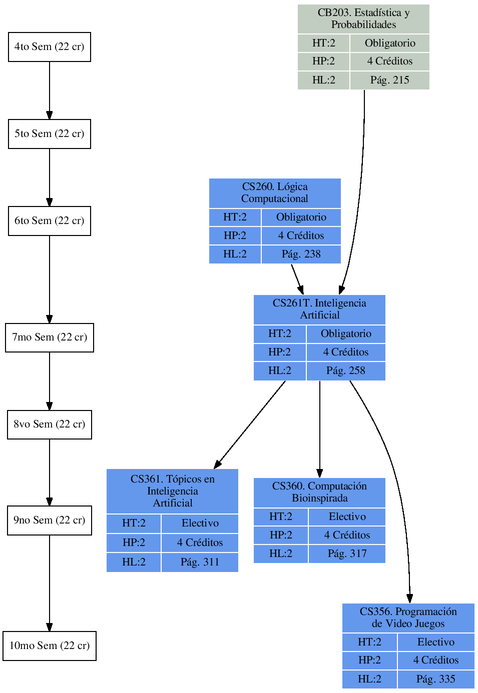
7.39 CS261T. Inteligencia Artificial (Obligatorio)
- Semestre: 7mo Sem. Créditos: 4
- Horas del curso: Teoría: 2 horas; Práctica: 2 horas; Laboratorio: 2 horas;
- Sílabo:
Sílabo (PDF)
- Prerrequisitos:
Figure:
Cursos relacionados con CS261T
|
 |
Subsections
Generado por Ernesto Cuadros-Vargas , Sociedad Peruana de Computación-Peru, Universidad Católica San Pablo, Arequipa-Peru
basado en el modelo de la Computing Curricula de IEEE-CS/ACM